
车辆购置税是对在中国境内购置规定车辆的单位和个人征收的一种税,它并不是新开征的税种,在我国已经征收多年,是由车辆购置附加费演变而来,是“费改税”的产物。
1985年4月,国务院印发《关于发布〈车辆购置附加费征收办法〉的通知》(国发〔1985〕50号),决定从1985年5月1日开征车辆购置附加费;
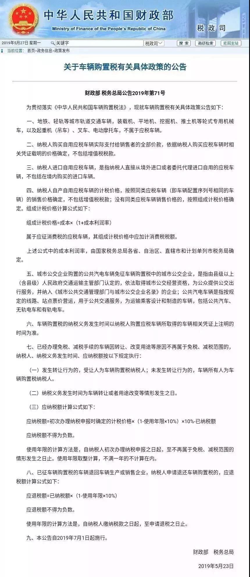
2000年10月22日,国务院颁布《中华人民共和国车辆购置税暂行条例》(以下简称暂行条例),从2001年1月1日起,开征车辆购置税,取代车辆购置附加费;
2018年12月29日,中华人民共和国第十三届全国人大常务委员会第七次会议通过了《中华人民共和国车辆购置税法》,自2019年7月1日起施行,原《暂行条例》同时废止。按照税制平移的思路,保持现行税制框架和税负水平总体不变,将《暂行条例》上升为法律。



车辆购置税有什么变化?
购置已征车辆购置税的车辆,不再征收车辆购置税;
车辆购置税的税率为10%;
纳税人购买自用应税车辆的计税价格,为纳税人实际支付给销售者的全部价款,不包括增值税税款;
在境内购置汽车、有轨电车、汽车挂车、排气量超过150毫升的摩托车(以下统称应税车辆)的单位和个人,为车辆购置税的纳税人,应当依照本法规定缴纳车辆购置税;
纳税人应当在向公安机关交通管理部门办理车辆注册登记前,缴纳车辆购置税。
在全国范围内正式实施应用车辆购置税电子完税信息办理车辆注册登记业务,全面取消纸质车辆购置税完税证明,也就是纳税人新办车辆购置税纳税业务,税务机关不再打印、发放纸质车辆购置税完税证明。


缴税按实价,买车更实惠
据了解,《暂行条例》规定,计税依据包括纳税人购买应税车辆支付给销售者的全部价款和价外费用。而《车辆购置税法》则规定,计税依据仅包括全部价款,不再包括价外费用。价外费用是指销售方价外向购买方收取的基金、集资费、违约金(延期付款利息)和手续费、包装费等各种性质的价外收费。这也就意味着,新政执行后,消费者购买车辆应扣税款将取决于实际支付金额,即俗称的裸车成交价。


除了计税依据不再包括价外费用外,新规还调整了征收范围。《暂行条例》规定,车辆购置税的征收范围是汽车、摩托车、电车、挂车、农用运输车。《车辆购置税法》规定,车辆购置税的征收范围是汽车、有轨电车、汽车挂车、排气量超过150毫升的摩托车。新规实施前,无论排量大小的摩托车均位列征收范围,新规实施后则规定排气量超过150毫升的摩托车则在征收范围。目前市民骑的摩托车排气量九成多都是150毫升以下的,新规实施后这些都不在征收范围了,对市民来说是个利好消息。

应纳税额怎么计算?
2019年7月1日前
适用《中华人民共和国车辆购置税暂行条例》
第四条 车辆购置税实行从价定率的办法计算应纳税额。应纳税额的计算公式为:应纳税额=计税价格×税率
第五条 车辆购置税的税率为10%。
车辆购置税税率的调整,由国务院决定并公布。
第六条 车辆购置税的计税价格根据不同情况,按照下列规定确定:
(一)纳税人购买自用的应税车辆的计税价格,为纳税人购买应税车辆而支付给销售者的全部价款和价外费用,不包括增值税税款。
(二)纳税人进口自用的应税车辆的计税价格的计算公式为:计税价格=关税完税价格+关税+消费税
(三)纳税人自产、受赠、获奖或者以其他方式取得并自用的应税车辆的计税价格,由主管税务机关参照本条例第七条规定的最低计税价格核定。
车辆购置税计税价格=发票价格÷(1+增值税率13%)=88495.58(元)
车辆购置税=88495.58*10%=8849.56(元)
适用《中华人民共和国车辆购置税法》
第四条 车辆购置税的税率为10%。
第五条 车辆购置税的应纳税额按照应税车辆的计税价格乘以税率计算。
第六条 应税车辆的计税价格,按照下列规定确定:
(一)纳税人购买自用应税车辆的计税价格,为纳税人实际支付给销售者的全部价款,不包括增值税税款;
(二)纳税人进口自用应税车辆的计税价格,为关税完税价格加上关税和消费税;
(三)纳税人自产自用应税车辆的计税价格,按照纳税人生产的同类应税车辆的销售价格确定,不包括增值税税款;
(四)纳税人以受赠、获奖或者其他方式取得自用应税车辆的计税价格,按照购置应税车辆时相关凭证载明的价格确定,不包括增值税税款。
以发票价10万元为例!
车辆购置税计税价格=发票价格÷(1+增值税率13%)=88495.58(元)
车辆购置税=88495.58*10%=8849.56(元)
从两者的税率计算来看
车辆购置税税率不变
税率均为10%
假如发票价不变
一样的计算过程
车辆购置税金额没变化!
总体来看
车辆购置税法实施后
买车是更实惠了
打算买车的朋友赶上好政策啦~